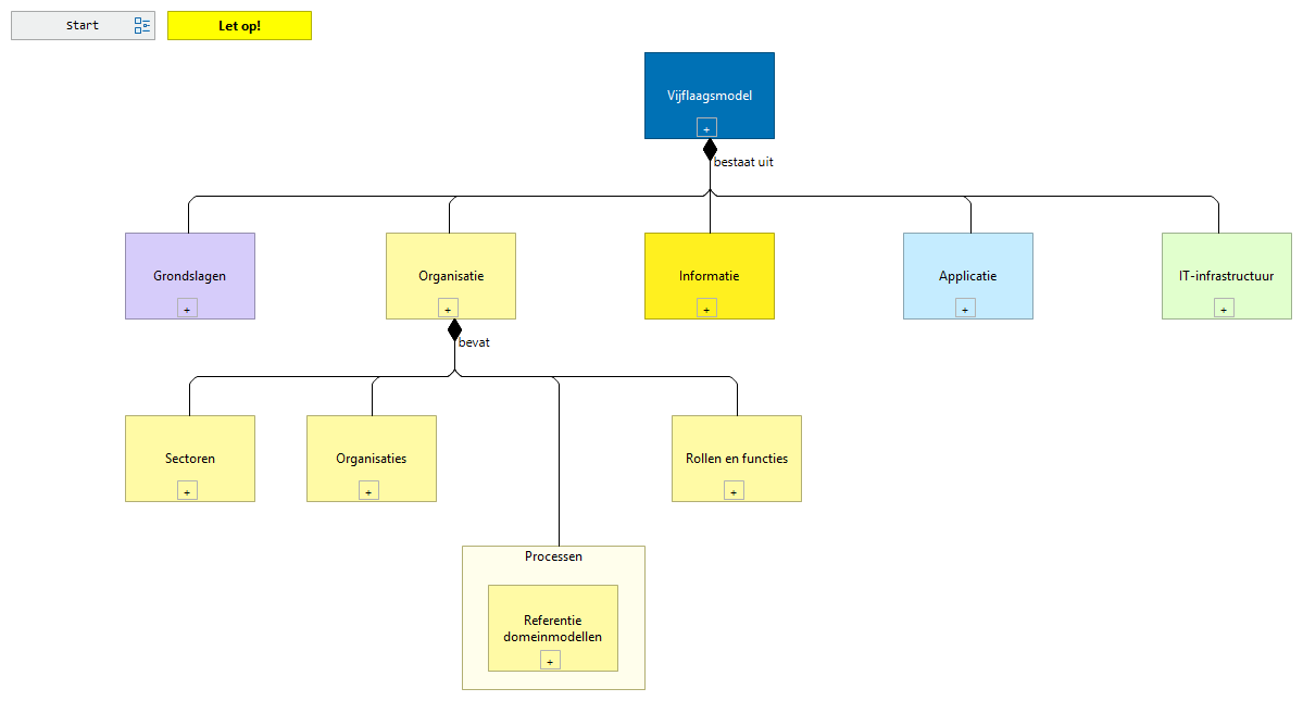
| 0.0 Vijflaagsmodel |
|
| Let op! |
|
| Grondslagen |
|
| 1.0 Grondslagen |
|
| Organisatie |
|
| 2.0 Organisatie |
|
| Informatie |
|
| 3.0 Informatie |
|
| Applicatie |
|
| 4.0 Applicatie |
|
| IT-infrastructuur |
|
| 5.0 IT-infrastructuur |
|
| Vijflaagsmodel |
|
| 0.0 Vijflaagsmodel |
|
| Sectoren |
|
| 2.1 Sectoren |
|
| Organisaties |
|
| 2.2 Organisaties |
|
| Processen |
|
| Referentie domeinmodellen |
|
| 01. Referentie domeinmodellen |
|
| Rollen en functies |
|
| 2.4 Rollen en functies |
|