2.0 Organisatie
(
)
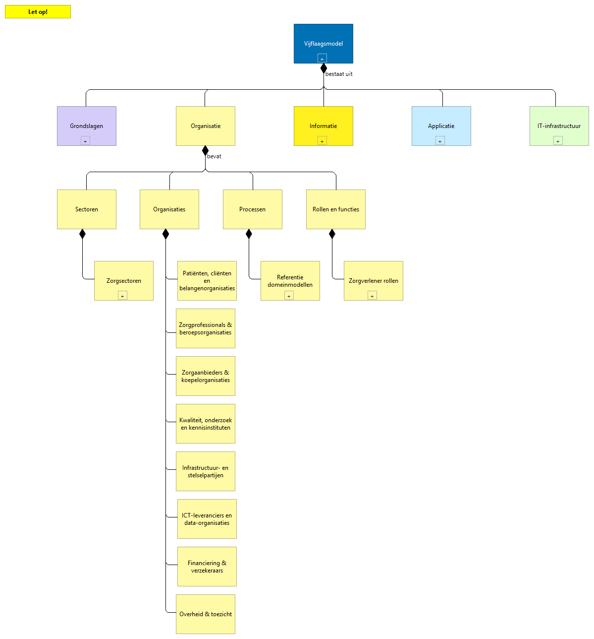
Organisatie beschrijft hoe partijen en samenwerking tussen partijen worden georganiseerd en bestuurd.
Let op!
Grondslagen
1.0 Grondslagen
Organisatie
Informatie
3.0 Informatie
Applicatie
4.0 Applicatie
IT-infrastructuur
5.0 IT-infrastructuur
Vijflaagsmodel
0.0 Vijflaagsmodel
Sectoren
Organisaties
Processen
Rollen en functies
Zorgsectoren
2.1 Sectoren
Financiering & verzekeraars
ICT-leveranciers en data-organisaties
Infrastructuur- en stelselpartijen
Kwaliteit, onderzoek en kennisinstituten
Overheid & toezicht
Patiënten, cliënten en belangenorganisaties
Zorgaanbieders & koepelorganisaties
Zorgprofessionals & beroepsorganisaties
Referentie domeinmodellen
01. Referentie domeinmodellen
Zorgverlener rollen
01. Zorgverlener rollen
bevat
Organisatie
Sectoren
bevat
Organisatie
Processen
bevat
Organisatie
Rollen en functies
bevat
Organisatie
Organisaties
bestaat uit
Vijflaagsmodel
Organisatie
bestaat uit
Vijflaagsmodel
IT-infrastructuur
bestaat uit
Vijflaagsmodel
Grondslagen
bestaat uit
Vijflaagsmodel
Applicatie
bestaat uit
Vijflaagsmodel
Informatie
Sectoren
Zorgsectoren
Organisaties
Financiering & verzekeraars
Organisaties
ICT-leveranciers en data-organisaties
Organisaties
Infrastructuur- en stelselpartijen
Organisaties
Kwaliteit, onderzoek en kennisinstituten
Organisaties
Overheid & toezicht
Organisaties
Patiënten, cliënten en belangenorganisaties
Organisaties
Zorgaanbieders & koepelorganisaties
Organisaties
Zorgprofessionals & beroepsorganisaties
Processen
Referentie domeinmodellen
Rollen en functies
Zorgverlener rollen