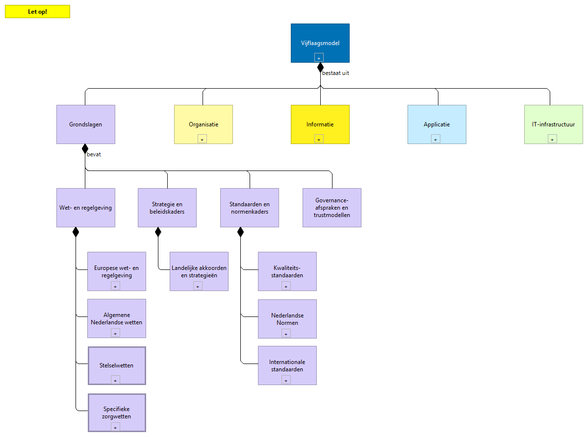
1.0 Grondslagen
(
)
Grondslagen geven het formele en juridische kader waarbinnen samenwerking en gegevensuitwisseling plaatsvinden.
Grondslagen
Organisatie
2.0 Organisatie
Informatie
3.0 Informatie
Applicatie
4.0 Applicatie
IT-infrastructuur
5.0 IT-infrastructuur
Vijflaagsmodel
0.0 Vijflaagsmodel
Wet- en regelgeving
Strategie en beleidskaders
Standaarden en normenkaders
Governance-afspraken en trustmodellen
Specifieke zorgwetten
01. Specifieke zorgwetten
Stelselwetten
00. Stelselwetten
Algemene Nederlandse wetten
01. Algemene Nederlandse wetten
Europese wet- en regelgeving
01. Europese wet- en regelgeving
Landelijke akkoorden en strategieën
01. Landelijke akkoorden en strategieën
Kwaliteitsstandaarden
01. Kwaliteitsstandaarden
Nederlandse Normen
01. Nederlandse Normen (NEN)
Internationale standaarden
01. Internationale standaarden
Let op!
bevat
Grondslagen
Wet- en regelgeving
bevat
Grondslagen
Strategie en beleidskaders
bevat
Grondslagen
Standaarden en normenkaders
bevat
Grondslagen
Governance-afspraken en trustmodellen
bestaat uit
Vijflaagsmodel
Organisatie
bestaat uit
Vijflaagsmodel
IT-infrastructuur
bestaat uit
Vijflaagsmodel
Grondslagen
bestaat uit
Vijflaagsmodel
Applicatie
bestaat uit
Vijflaagsmodel
Informatie
Wet- en regelgeving
Europese wet- en regelgeving
Wet- en regelgeving
Algemene Nederlandse wetten
Wet- en regelgeving
Stelselwetten
Wet- en regelgeving
Specifieke zorgwetten
Strategie en beleidskaders
Landelijke akkoorden en strategieën
Standaarden en normenkaders
Kwaliteitsstandaarden
Standaarden en normenkaders
Nederlandse Normen
Standaarden en normenkaders
Internationale standaarden