3.0 Informatie
(
)
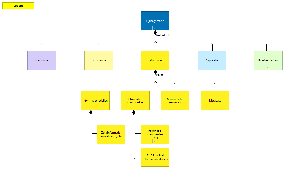
Informatie beschrijft welke informatie wordt uitgewisseld en hoe deze eenduidig wordt vastgelegd en geïnterpreteerd.
Let op!
Grondslagen
1.0 Grondslagen
Organisatie
2.0 Organisatie
Informatie
Applicatie
4.0 Applicatie
IT-infrastructuur
5.0 IT-infrastructuur
Vijflaagsmodel
0.0 Vijflaagsmodel
Informatiestandaarden
Informatiemodellen
Metadata
Semantische modellen
Zorginformatie bouwstenen (Zib)
01. Zorginformatie bouwstenen
Informatiestandaarden (NL)
01. Informatiestandaarden (NL)
EHDS Logical Information Models
bevat
Informatie
Informatiemodellen
bevat
Informatie
Informatiestandaarden
bevat
Informatie
Semantische modellen
bevat
Informatie
Metadata
bestaat uit
Vijflaagsmodel
Organisatie
bestaat uit
Vijflaagsmodel
IT-infrastructuur
bestaat uit
Vijflaagsmodel
Grondslagen
bestaat uit
Vijflaagsmodel
Applicatie
bestaat uit
Vijflaagsmodel
Informatie
Informatiestandaarden
Informatiestandaarden (NL)
Informatiestandaarden
EHDS Logical Information Models
Informatiemodellen
Zorginformatie bouwstenen (Zib)