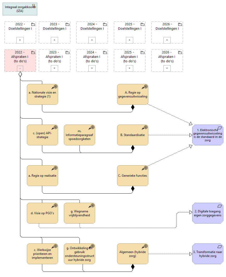
| |
|
2022 - Afspraken I (to do's) |
c. (open) API-strategie |
| |
|
2022 - Afspraken I (to do's) |
c. Werkwijze prioriteren en implementeren |
| |
|
2022 - Afspraken I (to do's) |
g. Ontwikkeling en gebruik ondersteuningsstructuur hybride zorg |
| |
|
2022 - Afspraken I (to do's) |
d. Visie op PGO's |
| |
|
2022 - Afspraken I (to do's) |
a. Regie op realisatie |
| |
|
2022 - Afspraken I (to do's) |
a. Nationale visie en strategie (1) |
| |
|
2022 - Afspraken I (to do's) |
g. Wegname vrijblijvendheid |
| |
|
d. Visie op PGO's |
2. Digitale toegang eigen zorggegevens |
| |
|
g. Wegname vrijblijvendheid |
2. Digitale toegang eigen zorggegevens |
| |
|
A. Regie op gegevensuitwisseling |
1. Elektronische gegevensuitwisseling is de standaard in de zorg |
| |
|
A. Regie op gegevensuitwisseling |
a. Nationale visie en strategie (1) |
| |
|
B. Standaardisatie |
1. Elektronische gegevensuitwisseling is de standaard in de zorg |
| |
|
B. Standaardisatie |
m. Informatieparagraaf spoedzorgketen |
| |
|
B. Standaardisatie |
c. (open) API-strategie |
| |
|
C. Generieke functies |
1. Elektronische gegevensuitwisseling is de standaard in de zorg |
| |
|
C. Generieke functies |
a. Regie op realisatie |
| |
|
Algemeen (hybride zorg) |
c. Werkwijze prioriteren en implementeren |
| |
|
Algemeen (hybride zorg) |
3. Transformatie naar hybride zorg |
| |
|
Algemeen (hybride zorg) |
g. Ontwikkeling en gebruik ondersteuningsstructuur hybride zorg |