2023 - Digitalisering en gegevensuitwisseling - Afspraken ()
2023 - Digitalisering en gegevensuitwisseling - Afspraken
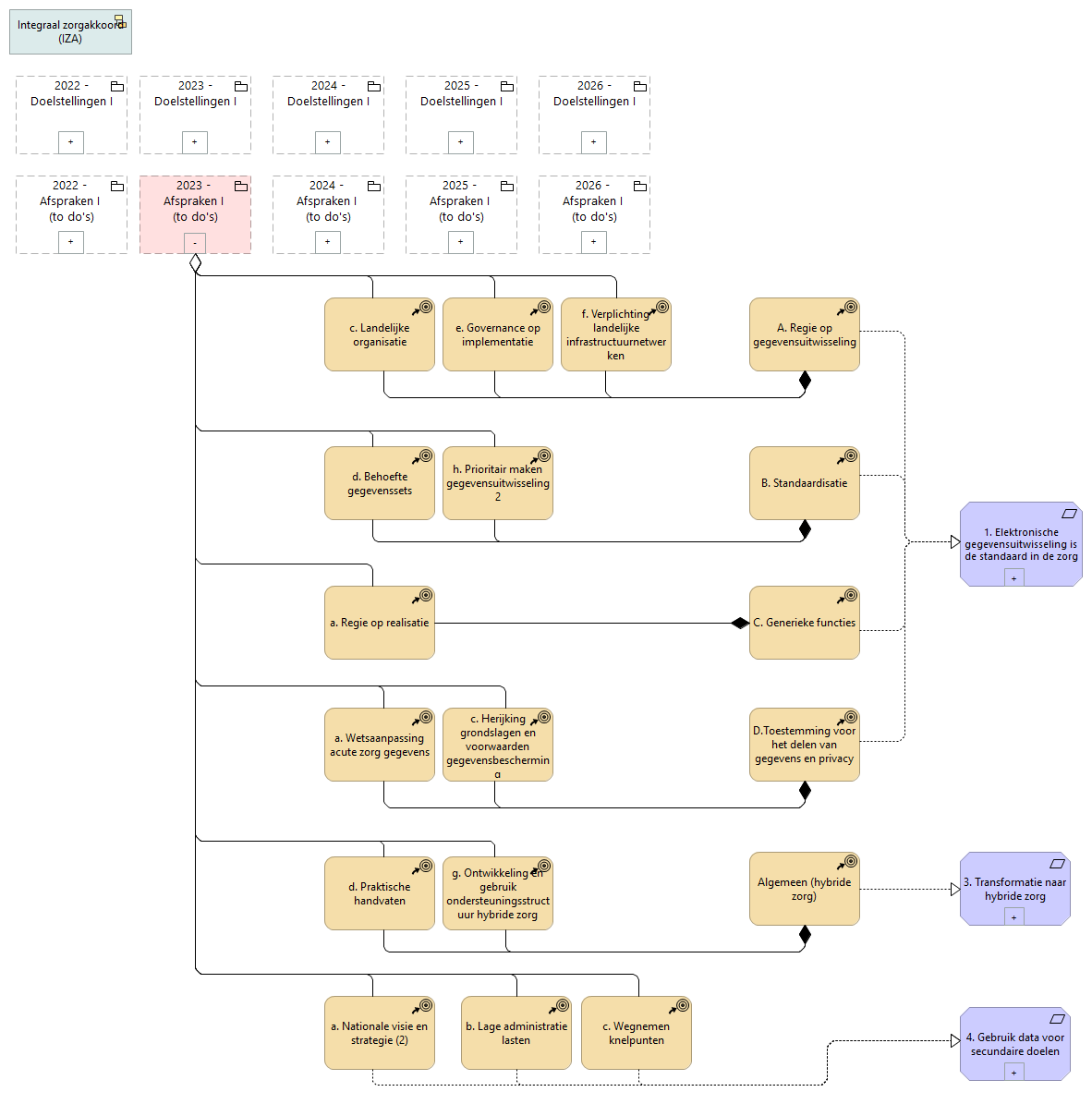
2023 - Afspraken I (to do's)
01. Tijdlijn - Digitalisering en gegevensuitwisseling
2023 - Doelstellingen I
2024 - Doelstellingen I
2025 - Doelstellingen I
2026 - Doelstellingen I
2024 - Afspraken I (to do's)
2025 - Afspraken I (to do's)
2026 - Afspraken I (to do's)
2023 - Digitalisering en gegevensuitwisseling - Doelstellingen
2024 - Digitalisering en gegevensuitwisseling - Afspraken
2024 - Digitalisering en gegevensuitwisseling - Doelstellingen
2025 - Digitalisering en gegevensuitwisseling - Afspraken
2025 - Digitalisering en gegevensuitwisseling - Doelstellingen
2026 - Digitalisering en gegevensuitwisseling - Afspraken
2026 - Digitalisering en gegevensuitwisseling - Doelstellingen
c. Landelijke organisatie
e. Governance op implementatie
f. Verplichting landelijke infrastructuurnetwerken
d. Behoefte gegevenssets
h. Prioritair maken gegevensuitwisseling 2
a. Regie op realisatie
a. Wetsaanpassing acute zorg gegevens
c. Herijking grondslagen en voorwaarden gegevensbescherming
d. Praktische handvaten
g. Ontwikkeling en gebruik ondersteuningsstructuur hybride zorg
a. Nationale visie en strategie (2)
b. Lage administratie lasten
c. Wegnemen knelpunten
A. Regie op gegevensuitwisseling
1. Elektronische gegevensuitwisseling is de standaard in de zorg
Doelstelling 1 - Elektronische gegevensuitwisseling is de standaard in de zorg
B. Standaardisatie
C. Generieke functies
D.Toestemming voor het delen van gegevens en privacy
Algemeen (hybride zorg)
3. Transformatie naar hybride zorg
Doelstelling 3 - Transformatie naar hybride zorg
4. Gebruik data voor secundaire doelen
Doelstelling 4 - Gebruik data voor secundaire doelen
2022 - Doelstellingen I
2022 - Afspraken I (to do's)
2022 - Digitalisering en gegevensuitwisseling - Afspraken
2022 - Digitalisering en gegevensuitwisseling - Doelstellingen
Integraal zorgakkoord (IZA)
2023 - Afspraken I (to do's) g. Ontwikkeling en gebruik ondersteuningsstructuur hybride zorg
2023 - Afspraken I (to do's) d. Praktische handvaten
2023 - Afspraken I (to do's) a. Wetsaanpassing acute zorg gegevens
2023 - Afspraken I (to do's) d. Behoefte gegevenssets
2023 - Afspraken I (to do's) e. Governance op implementatie
2023 - Afspraken I (to do's) c. Herijking grondslagen en voorwaarden gegevensbescherming
2023 - Afspraken I (to do's) h. Prioritair maken gegevensuitwisseling 2
2023 - Afspraken I (to do's) f. Verplichting landelijke infrastructuurnetwerken
2023 - Afspraken I (to do's) c. Landelijke organisatie
2023 - Afspraken I (to do's) a. Nationale visie en strategie (2)
2023 - Afspraken I (to do's) c. Wegnemen knelpunten
2023 - Afspraken I (to do's) b. Lage administratie lasten
2023 - Afspraken I (to do's) a. Regie op realisatie
a. Nationale visie en strategie (2) 4. Gebruik data voor secundaire doelen
b. Lage administratie lasten 4. Gebruik data voor secundaire doelen
c. Wegnemen knelpunten 4. Gebruik data voor secundaire doelen
A. Regie op gegevensuitwisseling c. Landelijke organisatie
A. Regie op gegevensuitwisseling 1. Elektronische gegevensuitwisseling is de standaard in de zorg
A. Regie op gegevensuitwisseling f. Verplichting landelijke infrastructuurnetwerken
A. Regie op gegevensuitwisseling e. Governance op implementatie
B. Standaardisatie h. Prioritair maken gegevensuitwisseling 2
B. Standaardisatie 1. Elektronische gegevensuitwisseling is de standaard in de zorg
B. Standaardisatie d. Behoefte gegevenssets
C. Generieke functies a. Regie op realisatie
C. Generieke functies 1. Elektronische gegevensuitwisseling is de standaard in de zorg
D.Toestemming voor het delen van gegevens en privacy c. Herijking grondslagen en voorwaarden gegevensbescherming
D.Toestemming voor het delen van gegevens en privacy 1. Elektronische gegevensuitwisseling is de standaard in de zorg
D.Toestemming voor het delen van gegevens en privacy a. Wetsaanpassing acute zorg gegevens
Algemeen (hybride zorg) g. Ontwikkeling en gebruik ondersteuningsstructuur hybride zorg
Algemeen (hybride zorg) d. Praktische handvaten
Algemeen (hybride zorg) 3. Transformatie naar hybride zorg