2025 - Digitalisering en gegevensuitwisseling - Afspraken ()
2025 - Digitalisering en gegevensuitwisseling - Afspraken
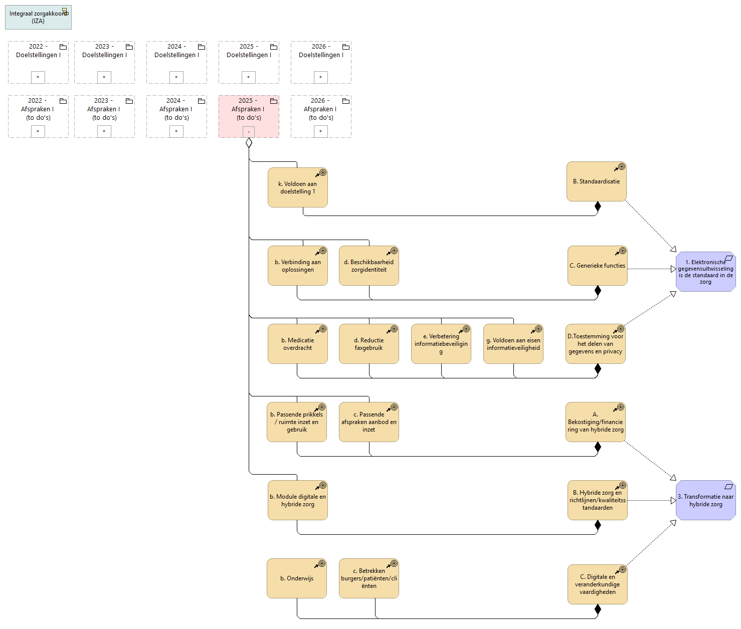
2025 - Afspraken I (to do's)
01. Tijdlijn - Digitalisering en gegevensuitwisseling
2023 - Doelstellingen I
2024 - Doelstellingen I
2025 - Doelstellingen I
2026 - Doelstellingen I
2023 - Afspraken I (to do's)
2024 - Afspraken I (to do's)
2026 - Afspraken I (to do's)
2023 - Digitalisering en gegevensuitwisseling - Doelstellingen
2024 - Digitalisering en gegevensuitwisseling - Afspraken
2024 - Digitalisering en gegevensuitwisseling - Doelstellingen
2025 - Digitalisering en gegevensuitwisseling - Doelstellingen
2026 - Digitalisering en gegevensuitwisseling - Afspraken
2026 - Digitalisering en gegevensuitwisseling - Doelstellingen
2023 - Digitalisering en gegevensuitwisseling - Afspraken
2022 - Doelstellingen I
2022 - Afspraken I (to do's)
2022 - Digitalisering en gegevensuitwisseling - Afspraken
2022 - Digitalisering en gegevensuitwisseling - Doelstellingen
k. Voldoen aan doelstelling 1
b. Verbinding aan oplossingen
C. Generieke functies
d. Beschikbaarheid zorgidentiteit
b. Medicatie overdracht
d. Reductie faxgebruik
e. Verbetering informatiebeveiliging
g. Voldoen aan eisen informatieveiligheid
b. Module digitale en hybride zorg
b. Onderwijs
b. Passende prikkels / ruimte inzet en gebruik
c. Betrekken burgers/patiënten/cliënten
c. Passende afspraken aanbod en inzet
B. Standaardisatie
1. Elektronische gegevensuitwisseling is de standaard in de zorg
D.Toestemming voor het delen van gegevens en privacy
B. Hybride zorg en richtlijnen/kwaliteitsstandaarden
3. Transformatie naar hybride zorg
C. Digitale en veranderkundige vaardigheden
A. Bekostiging/financiering van hybride zorg
Integraal zorgakkoord (IZA)
2025 - Afspraken I (to do's) b. Medicatie overdracht
2025 - Afspraken I (to do's) b. Passende prikkels / ruimte inzet en gebruik
2025 - Afspraken I (to do's) d. Beschikbaarheid zorgidentiteit
2025 - Afspraken I (to do's) c. Passende afspraken aanbod en inzet
2025 - Afspraken I (to do's) e. Verbetering informatiebeveiliging
2025 - Afspraken I (to do's) b. Verbinding aan oplossingen
2025 - Afspraken I (to do's) b. Module digitale en hybride zorg
2025 - Afspraken I (to do's) d. Reductie faxgebruik
2025 - Afspraken I (to do's) k. Voldoen aan doelstelling 1
2025 - Afspraken I (to do's) g. Voldoen aan eisen informatieveiligheid
C. Generieke functies 1. Elektronische gegevensuitwisseling is de standaard in de zorg
C. Generieke functies d. Beschikbaarheid zorgidentiteit
C. Generieke functies b. Verbinding aan oplossingen
B. Standaardisatie 1. Elektronische gegevensuitwisseling is de standaard in de zorg
B. Standaardisatie k. Voldoen aan doelstelling 1
D.Toestemming voor het delen van gegevens en privacy b. Medicatie overdracht
D.Toestemming voor het delen van gegevens en privacy d. Reductie faxgebruik
D.Toestemming voor het delen van gegevens en privacy g. Voldoen aan eisen informatieveiligheid
D.Toestemming voor het delen van gegevens en privacy e. Verbetering informatiebeveiliging
D.Toestemming voor het delen van gegevens en privacy 1. Elektronische gegevensuitwisseling is de standaard in de zorg
B. Hybride zorg en richtlijnen/kwaliteitsstandaarden 3. Transformatie naar hybride zorg
B. Hybride zorg en richtlijnen/kwaliteitsstandaarden b. Module digitale en hybride zorg
C. Digitale en veranderkundige vaardigheden b. Onderwijs
C. Digitale en veranderkundige vaardigheden c. Betrekken burgers/patiënten/cliënten
C. Digitale en veranderkundige vaardigheden 3. Transformatie naar hybride zorg
A. Bekostiging/financiering van hybride zorg c. Passende afspraken aanbod en inzet
A. Bekostiging/financiering van hybride zorg 3. Transformatie naar hybride zorg
A. Bekostiging/financiering van hybride zorg b. Passende prikkels / ruimte inzet en gebruik