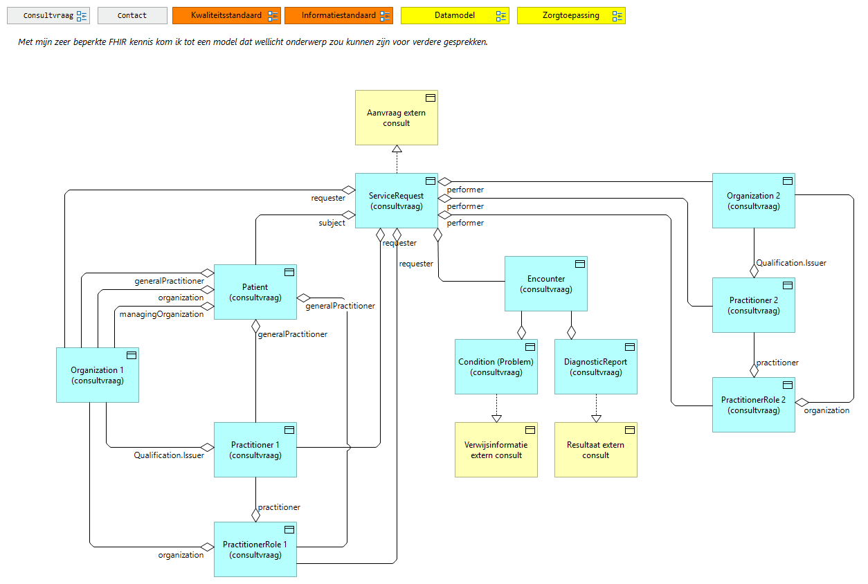
| subject |
|
ServiceRequest (consultvraag) |
Patient (consultvraag) |
| |
|
ServiceRequest (consultvraag) |
Encounter (consultvraag) |
| requester |
|
ServiceRequest (consultvraag) |
Organization 1 (consultvraag) |
| requester |
|
ServiceRequest (consultvraag) |
Practitioner 1 (consultvraag) |
| requester |
|
ServiceRequest (consultvraag) |
PractitionerRole 1 (consultvraag) |
| performer |
|
ServiceRequest (consultvraag) |
Organization 2 (consultvraag) |
| performer |
|
ServiceRequest (consultvraag) |
Practitioner 2 (consultvraag) |
| performer |
|
ServiceRequest (consultvraag) |
PractitionerRole 2 (consultvraag) |
| |
|
ServiceRequest (consultvraag) |
Aanvraag extern consult |
| generalPractitioner |
|
Patient (consultvraag) |
Practitioner 1 (consultvraag) |
| managingOrganization |
|
Patient (consultvraag) |
Organization 1 (consultvraag) |
| generalPractitioner |
|
Patient (consultvraag) |
Organization 1 (consultvraag) |
| generalPractitioner |
|
Patient (consultvraag) |
PractitionerRole 1 (consultvraag) |
| organization |
|
Patient (consultvraag) |
Organization 1 (consultvraag) |
| Qualification.Issuer |
|
Practitioner 1 (consultvraag) |
Organization 1 (consultvraag) |
| organization |
|
PractitionerRole 1 (consultvraag) |
Organization 1 (consultvraag) |
| practitioner |
|
PractitionerRole 1 (consultvraag) |
Practitioner 1 (consultvraag) |
| |
|
Condition (Problem) (consultvraag) |
Encounter (consultvraag) |
| |
|
Condition (Problem) (consultvraag) |
Verwijsinformatie extern consult |
| |
|
DiagnosticReport (consultvraag) |
Encounter (consultvraag) |
| |
|
DiagnosticReport (consultvraag) |
Resultaat extern consult |
| Qualification.Issuer |
|
Practitioner 2 (consultvraag) |
Organization 2 (consultvraag) |
| organization |
|
PractitionerRole 2 (consultvraag) |
Organization 2 (consultvraag) |
| practitioner |
|
PractitionerRole 2 (consultvraag) |
Practitioner 2 (consultvraag) |