Integraal Zorg Akkoord ()
Integraal Zorg Akkoord
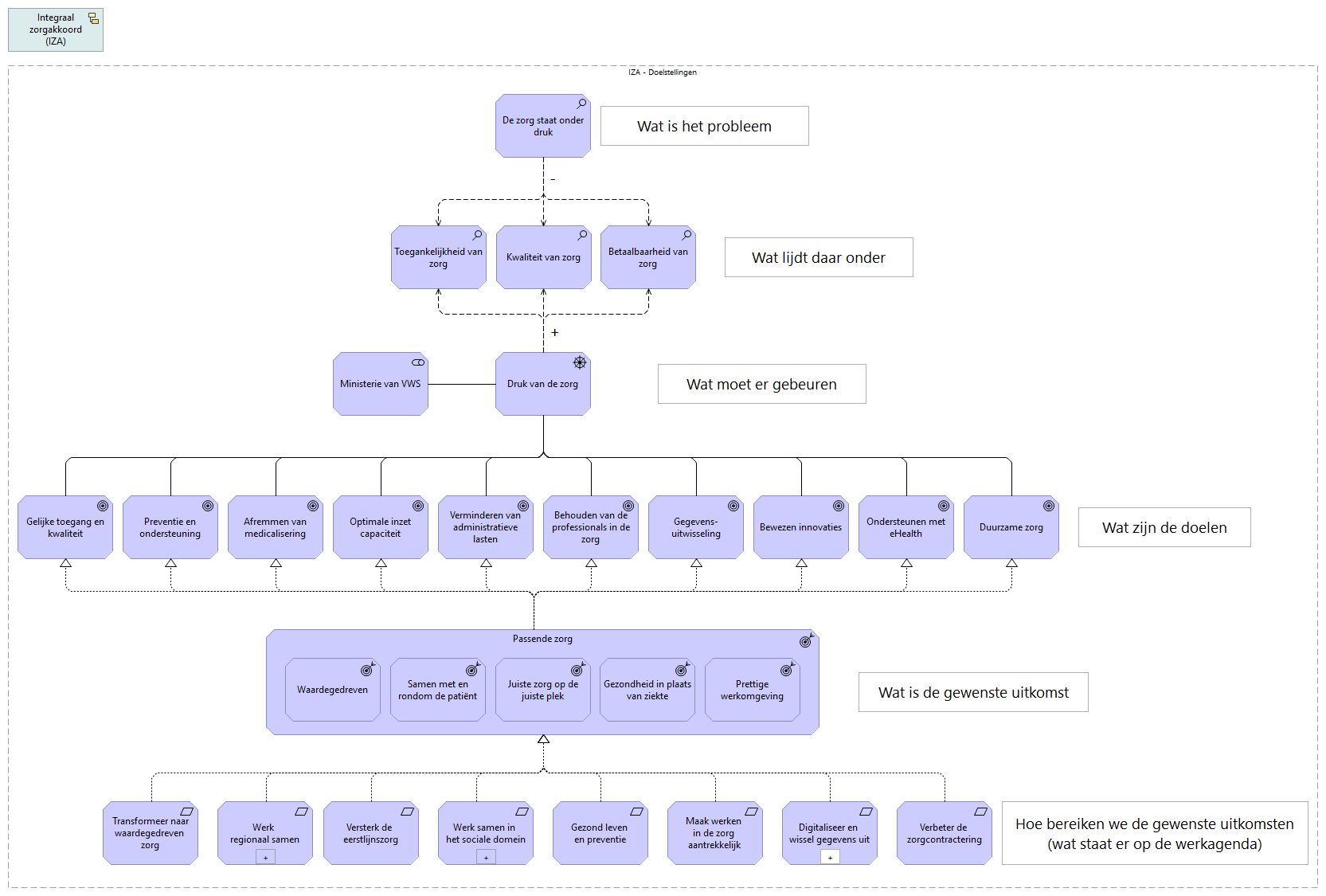
IZA - Doelstellingen H. Maak werken in de zorg aantrekkelijk
IZA - Doelstellingen Bewezen innovaties
IZA - Doelstellingen Preventie en ondersteuning
IZA - Doelstellingen Afremmen van medicalisering
IZA - Doelstellingen Ministerie van VWS
IZA - Doelstellingen F. Werk samen in het sociale domein
IZA - Doelstellingen Ondersteunen met eHealth
IZA - Doelstellingen E. Versterk de eerstlijnszorg
IZA - Doelstellingen B.C.D. Werk regionaal samen
IZA - Doelstellingen De kwaliteit van de zorg staat onder druk
IZA - Doelstellingen Gelijke toegang en kwaliteit
IZA - Doelstellingen Druk van de zorg
IZA - Doelstellingen G. Gezond leven en preventie
IZA - Doelstellingen Gegevensuitwisseling
IZA - Doelstellingen De betaalbaarheid van de zorg staat onder druk
IZA - Doelstellingen Optimale inzet capaciteit
IZA - Doelstellingen Passende zorg
IZA - Doelstellingen A. Transformeer naar waardegedreven zorg
IZA - Doelstellingen De toegankelijkheid van de zorg staat onder druk
IZA - Doelstellingen Duurzame zorg
IZA - Doelstellingen De zorg staat onder druk
IZA - Doelstellingen Behouden van de professionals in de zorg
IZA - Doelstellingen Verminderen van administratieve lasten
IZA - Doelstellingen I. Digitaliseer en wissel gegevens uit
IZA - Doelstellingen J. Verbeter de zorgcontractering
J. Verbeter de zorgcontractering Passende zorg
I. Digitaliseer en wissel gegevens uit Passende zorg
H. Maak werken in de zorg aantrekkelijk Passende zorg
G. Gezond leven en preventie Passende zorg
F. Werk samen in het sociale domein Passende zorg
E. Versterk de eerstlijnszorg Passende zorg
B.C.D. Werk regionaal samen Passende zorg
A. Transformeer naar waardegedreven zorg Passende zorg
Passende zorg Samen met en rondom de patiënt
Passende zorg Verminderen van administratieve lasten
Passende zorg Gelijke toegang en kwaliteit
Passende zorg Waardegedreven
Passende zorg Prettige werkomgeving
Passende zorg Bewezen innovaties
Passende zorg Gegevensuitwisseling
Passende zorg Behouden van de professionals in de zorg
Passende zorg Ondersteunen met eHealth
Passende zorg Gezondheid in plaats van ziekte
Passende zorg Optimale inzet capaciteit
Passende zorg Juiste zorg op de juiste plek
Passende zorg Duurzame zorg
Passende zorg Afremmen van medicalisering
Passende zorg Preventie en ondersteuning
Druk van de zorg Bewezen innovaties
Druk van de zorg Behouden van de professionals in de zorg
Druk van de zorg Gelijke toegang en kwaliteit
Druk van de zorg Gegevensuitwisseling
Druk van de zorg De toegankelijkheid van de zorg staat onder druk
Druk van de zorg Optimale inzet capaciteit
Druk van de zorg Preventie en ondersteuning
Druk van de zorg De betaalbaarheid van de zorg staat onder druk
Druk van de zorg Duurzame zorg
Druk van de zorg Afremmen van medicalisering
Druk van de zorg Verminderen van administratieve lasten
Druk van de zorg Ondersteunen met eHealth
Druk van de zorg De kwaliteit van de zorg staat onder druk
Ministerie van VWS Druk van de zorg
De zorg staat onder druk De toegankelijkheid van de zorg staat onder druk
De zorg staat onder druk De kwaliteit van de zorg staat onder druk
De zorg staat onder druk De betaalbaarheid van de zorg staat onder druk