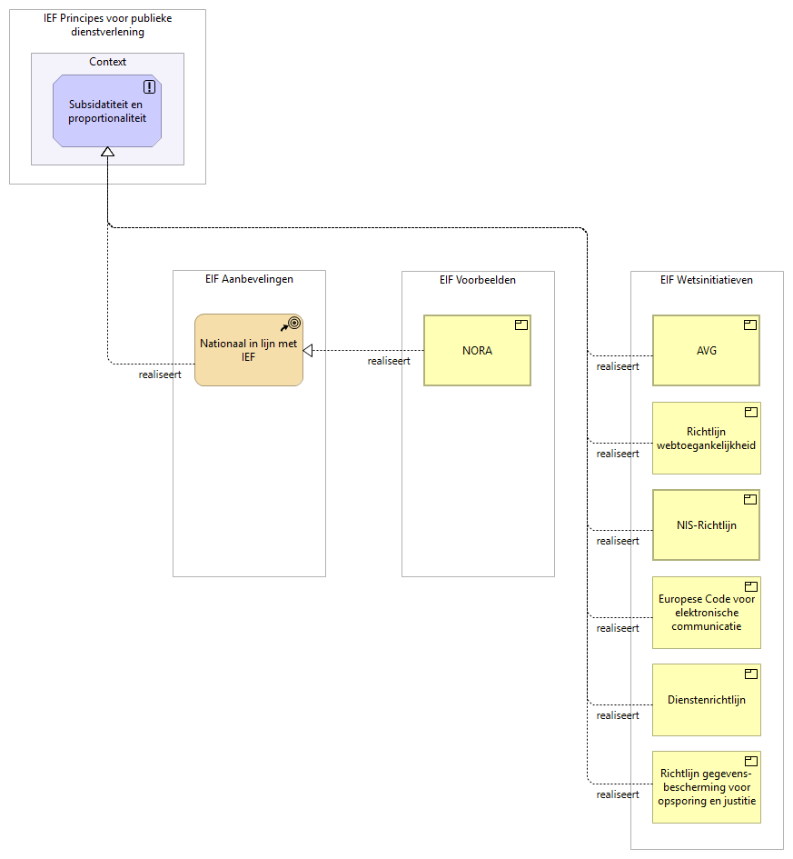
P01 - Subsidatiteit en proportionaliteit ()
P01 - Subsidatiteit en proportionaliteit
Externe verwijzing