| |
|
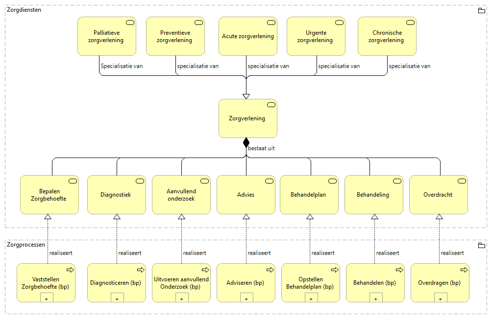
Zorgdiensten |
Aanvullend onderzoek |
| |
|
Zorgdiensten |
Behandelplan |
| |
|
Zorgdiensten |
Urgente zorgverlening |
| |
|
Zorgdiensten |
Diagnostiek |
| |
|
Zorgdiensten |
Preventieve zorgverlening |
| |
|
Zorgdiensten |
Chronische zorgverlening |
| |
|
Zorgdiensten |
Advies |
| |
|
Zorgdiensten |
Acute zorgverlening |
| |
|
Zorgdiensten |
Zorgverlening |
| |
|
Zorgdiensten |
Palliatieve zorgverlening |
| |
|
Zorgdiensten |
Overdracht |
| |
|
Zorgdiensten |
Behandeling |
| |
|
Zorgdiensten |
Bepalen Zorgbehoefte |
| specialisatie van |
|
Chronische zorgverlening |
Zorgverlening |
| specialisatie van |
|
Urgente zorgverlening |
Zorgverlening |
| specialisatie van |
|
Acute zorgverlening |
Zorgverlening |
| specialisatie van |
|
Preventieve zorgverlening |
Zorgverlening |
| Specialisatie van |
|
Palliatieve zorgverlening |
Zorgverlening |
| bestaat uit |
|
Zorgverlening |
Advies |
| bestaat uit |
|
Zorgverlening |
Aanvullend onderzoek |
| bestaat uit |
|
Zorgverlening |
Bepalen Zorgbehoefte |
| bestaat uit |
|
Zorgverlening |
Behandelplan |
| bestaat uit |
|
Zorgverlening |
Overdracht |
| bestaat uit |
|
Zorgverlening |
Behandeling |
| bestaat uit |
|
Zorgverlening |
Diagnostiek |
| |
|
Zorgprocessen |
Opstellen Behandelplan (bp) |
| |
|
Zorgprocessen |
Behandelen (bp) |
| |
|
Zorgprocessen |
Diagnosticeren (bp) |
| |
|
Zorgprocessen |
Overdragen (bp) |
| |
|
Zorgprocessen |
Adviseren (bp) |
| |
|
Zorgprocessen |
Vaststellen Zorgbehoefte (bp) |
| |
|
Zorgprocessen |
Uitvoeren aanvullend Onderzoek (bp) |
| realiseert |
|
Overdragen (bp) |
Overdracht |
| realiseert |
|
Behandelen (bp) |
Behandeling |
| realiseert |
|
Adviseren (bp) |
Advies |
| realiseert |
|
Uitvoeren aanvullend Onderzoek (bp) |
Aanvullend onderzoek |
| realiseert |
|
Diagnosticeren (bp) |
Diagnostiek |
| realiseert |
|
Opstellen Behandelplan (bp) |
Behandelplan |
| realiseert |
|
Vaststellen Zorgbehoefte (bp) |
Bepalen Zorgbehoefte |