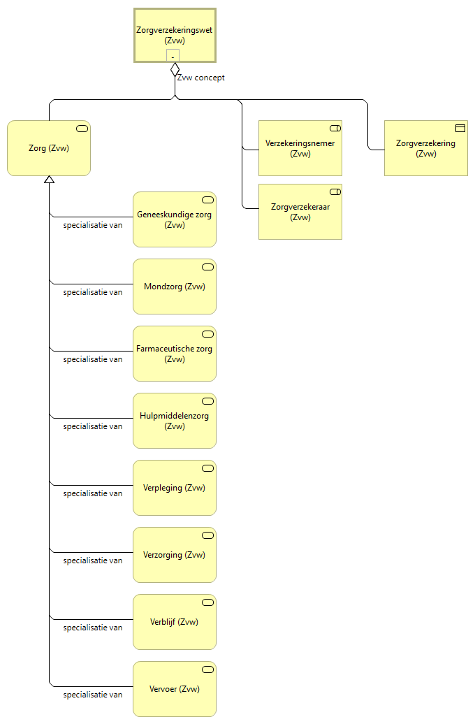
| Zvw concept |
|
Zorgverzekeringswet (Zvw) |
Zorg (Zvw) |
| Zvw concept |
|
Zorgverzekeringswet (Zvw) |
Verzekeringsnemer (Zvw) |
| Zvw concept |
|
Zorgverzekeringswet (Zvw) |
Zorgverzekeraar (Zvw) |
| Zvw concept |
|
Zorgverzekeringswet (Zvw) |
Zorgverzekering (Zvw) |
| specialisatie van |
|
Geneeskundige zorg (Zvw) |
Zorg (Zvw) |
| specialisatie van |
|
Mondzorg (Zvw) |
Zorg (Zvw) |
| specialisatie van |
|
Farmaceutische zorg (Zvw) |
Zorg (Zvw) |
| specialisatie van |
|
Hulpmiddelenzorg (Zvw) |
Zorg (Zvw) |
| specialisatie van |
|
Verpleging (Zvw) |
Zorg (Zvw) |
| specialisatie van |
|
Verzorging (Zvw) |
Zorg (Zvw) |
| specialisatie van |
|
Verblijf (Zvw) |
Zorg (Zvw) |
| specialisatie van |
|
Vervoer (Zvw) |
Zorg (Zvw) |