01. Strategie & plateaus
(
)
Plateaus
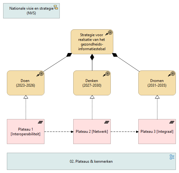
Doen (2023-2026)
Denken (2027-2030)
Dromen (2031-2035)
Plateau 1 [Interoperabiliteit]
Plateau 2 [Netwerk]
Plateau 3 [Integraal]
02. Plateaus & kenmerken
Nationale visie en strategie (NVS)
Plateaus
Doen (2023-2026)
Plateaus
Denken (2027-2030)
Plateaus
Dromen (2031-2035)
Plateau 1 [Interoperabiliteit]
Plateau 2 [Netwerk]
Plateau 1 [Interoperabiliteit]
Doen (2023-2026)
Plateau 2 [Netwerk]
Plateau 3 [Integraal]
Plateau 2 [Netwerk]
Denken (2027-2030)
Plateau 3 [Integraal]
Dromen (2031-2035)