| |
|
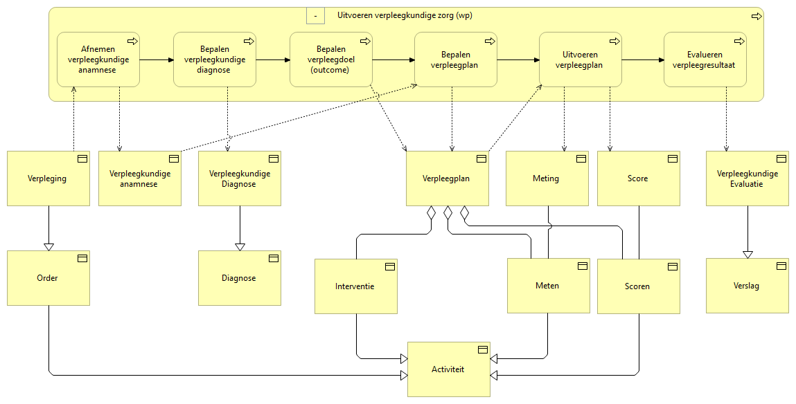
Uitvoeren verpleegkundige zorg (wp) |
Uitvoeren verpleegplan |
| |
|
Uitvoeren verpleegkundige zorg (wp) |
Bepalen verpleegdoel (outcome) |
| |
|
Uitvoeren verpleegkundige zorg (wp) |
Bepalen verpleegkundige diagnose |
| |
|
Uitvoeren verpleegkundige zorg (wp) |
Afnemen verpleegkundige anamnese |
| |
|
Uitvoeren verpleegkundige zorg (wp) |
Evalueren verpleegresultaat |
| |
|
Uitvoeren verpleegkundige zorg (wp) |
Bepalen verpleegplan |
| |
|
Uitvoeren verpleegplan |
Verpleegplan |
| |
|
Uitvoeren verpleegplan |
Meting |
| |
|
Uitvoeren verpleegplan |
Score |
| |
|
Uitvoeren verpleegplan |
Evalueren verpleegresultaat |
| |
|
Bepalen verpleegdoel (outcome) |
Verpleegplan |
| |
|
Bepalen verpleegdoel (outcome) |
Bepalen verpleegplan |
| |
|
Bepalen verpleegplan |
Verpleegkundige anamnese |
| |
|
Bepalen verpleegplan |
Uitvoeren verpleegplan |
| |
|
Bepalen verpleegplan |
Verpleegplan |
| |
|
Bepalen verpleegkundige diagnose |
Verpleegkundige Diagnose |
| |
|
Bepalen verpleegkundige diagnose |
Bepalen verpleegdoel (outcome) |
| |
|
Evalueren verpleegresultaat |
Verpleegkundige Evaluatie |
| |
|
Afnemen verpleegkundige anamnese |
Bepalen verpleegkundige diagnose |
| |
|
Afnemen verpleegkundige anamnese |
Verpleegkundige anamnese |
| |
|
Afnemen verpleegkundige anamnese |
Verpleging |
| |
|
Verpleging |
Order |
| |
|
Order |
Activiteit |
| |
|
Verpleegkundige Diagnose |
Diagnose |
| |
|
Verpleegplan |
Scoren |
| |
|
Verpleegplan |
Interventie |
| |
|
Verpleegplan |
Meten |
| |
|
Interventie |
Activiteit |
| levert op |
|
Meten |
Meting |
| |
|
Meten |
Activiteit |
| levert op |
|
Scoren |
Score |
| |
|
Scoren |
Activiteit |
| |
|
Verpleegkundige Evaluatie |
Verslag |