| |
|
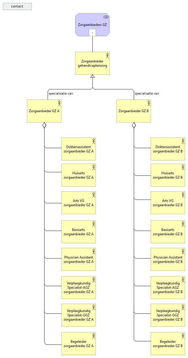
Zorgaanbieder GZ A |
Begeleider zorgaanbieder GZ A |
| |
|
Zorgaanbieder GZ A |
Huisarts zorgaanbieder GZ A |
| |
|
Zorgaanbieder GZ A |
Verpleegkundig Specialist-AGZ zorgaanbieder GZ A |
| |
|
Zorgaanbieder GZ A |
Physician Assistant zorgaanbieder GZ A |
| specialisatie van |
|
Zorgaanbieder GZ A |
Zorgaanbieder gehandicaptenzorg |
| |
|
Zorgaanbieder GZ A |
Doktersassistent zorgaanbieder GZ A |
| |
|
Zorgaanbieder GZ A |
Arts VG zorgaanbieder GZ A |
| |
|
Zorgaanbieder GZ A |
Basisarts zorgaanbieder GZ A |
| |
|
Zorgaanbieder GZ A |
Verpleegkundig Specialist-GGZ zorgaanbieder GZ A |
| specialisatie van |
|
Zorgaanbieder GZ B |
Zorgaanbieder gehandicaptenzorg |
| |
|
Zorgaanbieder GZ B |
Verpleegkundig Specialist-GGZ zorgaanbieder GZ B |
| |
|
Zorgaanbieder GZ B |
Arts VG zorgaanbieder GZ B |
| |
|
Zorgaanbieder GZ B |
Doktersassistent zorgaanbieder GZ B |
| |
|
Zorgaanbieder GZ B |
Basisarts zorgaanbieder GZ B |
| |
|
Zorgaanbieder GZ B |
Verpleegkundig Specialist-AGZ zorgaanbieder GZ B |
| |
|
Zorgaanbieder GZ B |
Physician Assistant zorgaanbieder GZ B |
| |
|
Zorgaanbieder GZ B |
Begeleider zorgaanbieder GZ B |
| |
|
Zorgaanbieder GZ B |
Huisarts zorgaanbieder GZ B |
| |
|
Zorgaanbieder gehandicaptenzorg |
Zorgaanbieders GZ |